Daniel Ngounou
Projects Bookabry Library Management system
Education UX/UI Design Staff Experience

Bookabry Library Management system

Building a modern and user-friendly library management system.

Timeline: 1 month (Feb - 2024)
Role: Lead UX Designer
Client: Self initiated project

Project Overview

The Client

This was a self-initiated project I designed and developed as part of my studies at the University of Dschang. The goal was to build a modern and user-friendly library management system that allows administrators and readers to seamlessly manage, borrow, and track books in a digital platform.

The Challenge

The challenge was to create a digital system that addressed these gaps while remaining simple, responsive, and visually appealing. Traditional libraries at the university relied heavily on manual processes, making it difficult to:

  • Keep accurate records of borrowings and returns.
  • Designing intuitive navigation to support staff with varying digital literacy.
  • A lack of structure in patient record-keeping and scheduling.
  • The need for consistent, accessible, and intuitive interfaces to reduce training time.
  • Aligning digital workflows with the hospital’s existing manual processes to minimize resistance to change.

Project Goals

  • Digitalize library management - Replace manual records with a clean and interactive dashboard
  • Improve user experience - Ensure the design is intuitive for admins and librarians to use daily
  • Real-time tracking - Display accurate information on borrowed, returned, and reserved books
  • Responsiveness - Adapt the interface across devices (desktop, tablet, mobile)
  • Scalability - Build a foundation that could expand to handle larger libraries in the future

My Role

I worked as the sole UI/UX Designer and project lead. My key responsibilities included:

  • Conducting research on existing library systems and identifying usability pain points
  • Designing wireframes, prototypes, and high-fidelity mockups in Figma
  • Creating a consistent design system (colors, typography, icons)
  • Designing responsive layouts for desktop and iPad views
  • Ensuring accessibility by maintaining good contrast, legible fonts, and clear navigation
  • Showcasing the final project in multiple mockup presentations (monitor, tablet, catalogue views)

Research & Discovery

Research Methodology

  • 15+ in-depth interviews with librarians and library staff
  • 8 observation sessions of daily library operations (book checkout, returns, cataloging)
  • In person survey with 30+ student and faculty responses
  • Competitive analysis of leading library management systems
  • Usability testing with 12 library staff members
  • Analysis of existing manual processes and pain points

Key Findings

  • 75% of librarians reported spending excessive time on manual book tracking and inventory management
  • 62% of students faced difficulties in finding available books due to outdated catalog systems
  • 88% of library staff struggled with accurate record-keeping of borrowed and returned books
  • Monthly reports and statistics compilation took an average of 3-4 days to complete manually
  • 40% of books were difficult to locate due to misplacement or improper shelving systems
  • Staff spent approximately 12-15 hours weekly on tasks that could be automated

User Personas

Sarah Thompson

Sarah Thompson

Head Librarian

A dedicated librarian with 15 years of experience managing university libraries. Seeks to modernize library operations while maintaining efficient book tracking and student services.

15+ years experience Tech-adaptable Management focused
Michael Chen

Michael Chen

Graduate Student

A tech-savvy research student who frequently uses library resources. Values quick access to academic materials and efficient borrowing processes.

Regular user Research focused Digital native
Key Requirements:
  • Efficient book tracking and management system
  • Automated overdue notifications and reminders
  • Digital catalog with advanced search capabilities
  • Easy book reservation and renewal system
  • Mobile-friendly interface for quick access
  • Real-time availability updates

Problem Statement

"The University Library faced significant challenges with its traditional manual system for managing books and resources. Staff spent excessive time on basic tasks like tracking loans and returns, while students struggled to find available materials. The lack of a digital catalog and automated processes resulted in frequent errors, lost books, and inefficient resource allocation. A modern solution was needed to streamline operations and improve the library experience for both staff and students."

Competitive Analysis Insights

  • Leading library systems feature digital catalogs with real-time availability updates
  • Successful platforms integrate automated checkout and return processes
  • Modern solutions include user-friendly search and filtering capabilities
  • Efficient systems provide automated notifications for due dates and reservations
  • Top platforms offer detailed analytics for resource management and planning

Design Process

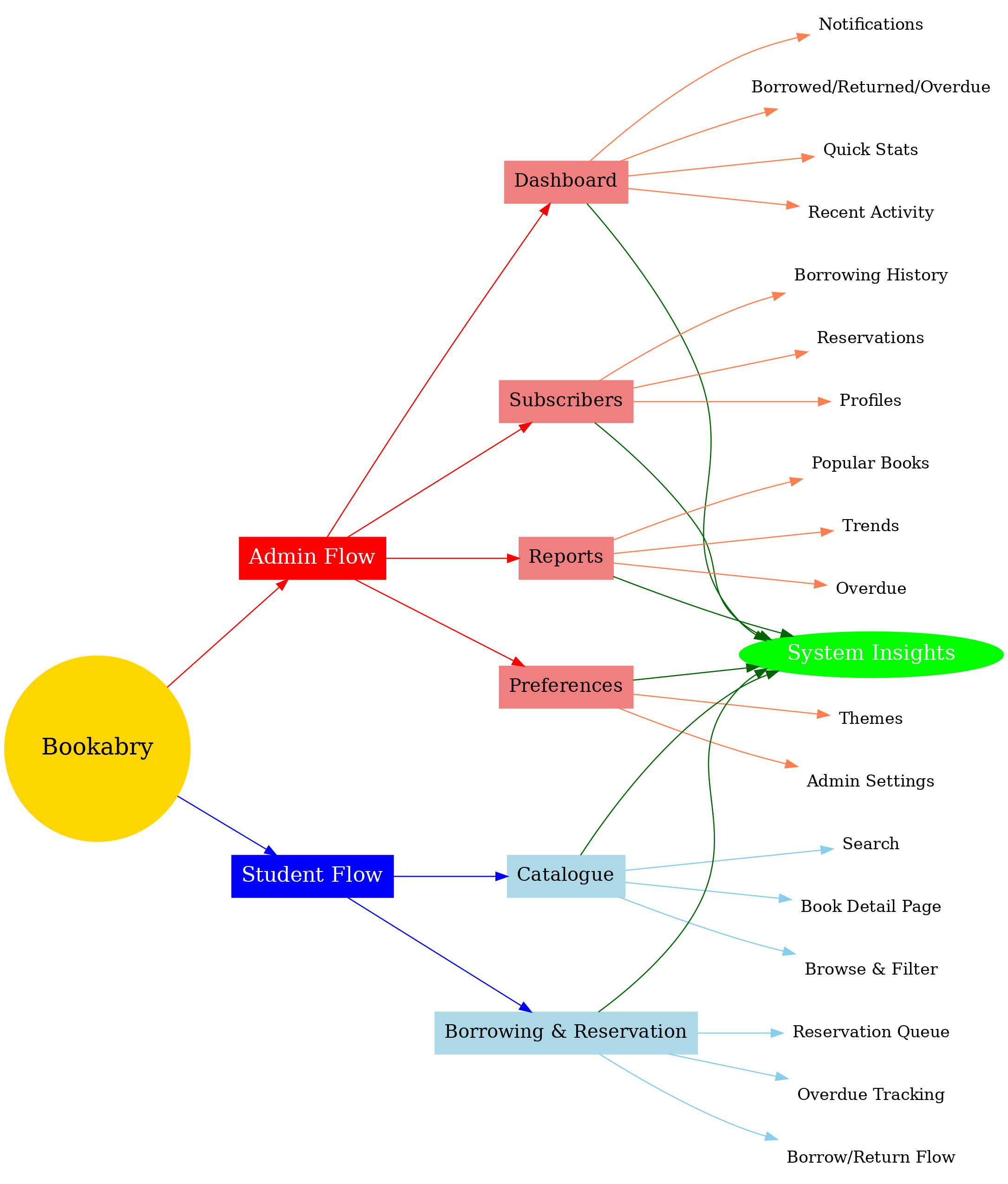
1. Information Architecture

Based on research findings, I restructured the library's information architecture to transform the traditional borrowing and tracking process into a clear, digital platform. The new design focused on simplifying book management, reducing repetitive tasks, and making catalogue information more accessible to both librarians and students.

Key Improvements:

  • Reduced navigation depth by grouping features into 6 main modules (Dashboard, Catalogue, Borrowing & Reservation, Subscribers, Statistics, Preferences)
  • Designed a centralized dashboard with quick access to borrowed books, returns, overdue lists, and notifications
  • Applied consistent terminology across the system (e.g., "Subscribers" instead of mixing "Users" or "Readers")
  • Organized the catalogue and borrowing process into a logical flow, making it easy to search, borrow, reserve, and return books
  • Enabled statistics and reporting (overdue books, most borrowed titles, popular authors) to be automatically generated from structured data
  • Introduced responsive layouts to ensure the system works seamlessly across desktop and tablet devices
Information Architecture Diagram

2. Wireframing

I created low-fidelity wireframes to establish the basic layout and functionality of key screens. This allowed for quick iteration and feedback from stakeholders before moving to higher fidelity designs.

Dashboard Wireframe
Appointment Scheduling Wireframe

Wireframing Approach:

  • Created wireframes for 9 key screens
  • Conducted 3 rounds of internal reviews with stakeholders
  • Tested navigation patterns with 5 representative users
  • Iterated based on feedback before moving to high-fidelity designs

3. High-Fidelity Prototypes

Based on the approved wireframes, I developed high-fidelity prototypes for Bookabry, ensuring a consistent design system with clean typography, intuitive navigation, and a modern aesthetic. The prototypes were fully interactive, allowing for usability testing of key flows such as borrowing, returning, and reserving books, as well as monitoring statistics on the dashboard.

High-Fidelity Dashboard
Mobile Appointment Scheduling

Design System Development:

Primary Brown

#8B4513

Secondary Dark

#1A1A1A

Light Gray

#F5F5F5

Text Gray

#4A4A4A

I developed a comprehensive design system including color palette, typography, components, and interaction patterns to ensure consistency across the platform and facilitate developer handoff.

Typography System Component Library Interaction Patterns Accessibility Guidelines

4. Usability Testing

I conducted usability testing sessions with 10 participants, including students and librarians who represented the primary user personas. The tests focused on critical workflows such as searching the catalogue, borrowing and returning books, making reservations, and generating usage statistics.

Testing Results:

  • 92% task completion rate (up from ~60% with the manual system)
  • Time to borrow or return a book reduced by 70%, allowing librarians to serve more students efficiently
  • Reservation conflicts were eliminated, with users able to confirm book availability in under 1 minute
  • Monthly statistics generation, which previously required hours, was automated and could be produced in under 5 minutes
  • Participants rated the new system as "faster, clearer, and more reliable" compared to the manual process
  • Overall usability feedback emphasized that the navigation was intuitive and aligned with everyday library workflows

5. Refinement & Final Delivery

Based on usability testing insights, I made final refinements to the Bookabry library management system design before handing it off for implementation. These refinements ensured the system was both user-friendly and technically feasible. I also prepared comprehensive documentation including design specifications, interaction patterns, and potential edge cases.

Key Refinements:

  • Simplified the borrowing and returning flow by reducing unnecessary confirmation steps
  • Streamlined book location management, making it possible to check availability and reserve a book in just 2 clicks
  • Improved the statistics dashboard, enabling automated monthly reports with borrowing trends and overdue books
  • Standardized terminology across the platform (e.g., consistent use of "Borrowed" vs. "Checked Out")
  • Enhanced accessibility with better color contrast, larger font sizes, and intuitive navigation labels

Deliverables:

  • A complete design system with reusable UI components (cards, tables, buttons, dashboards)
  • Interactive Figma prototypes covering all major workflows (catalogue browsing, borrowing, returning, reservations, reporting)
  • Detailed design specifications for front-end and back-end alignment
  • Documentation for usability and accessibility compliance, ensuring the system could be used effectively under different conditions
  • Implementation guidelines and best practices to support developers during the build phase

Key Features & Solutions

Digital Catalog Management

Transformed the traditional card catalog into a powerful digital system that streamlines book management and discovery:

  • Advanced search with filters for genre, author, publisher, and availability
  • Real-time updates of book locations and availability status
  • Automated cataloging system with ISBN integration
  • Digital record keeping of book conditions and maintenance
Digital Catalog Interface

Circulation Management

Streamlined the borrowing and returns process with an efficient digital system:

  • One-click checkout and return processing
  • Automated due date calculations and reminders
  • Digital tracking of book circulation history
  • Integrated reservation system for popular titles
Circulation Management Interface

Analytics & Reporting

Developed comprehensive analytics tools to help librarians make data-driven decisions about collection management and resource allocation:

  • Real-time dashboard showing circulation statistics and trends
  • Popular books and genres analysis for acquisition planning
  • User engagement metrics and reading patterns
  • Automated monthly reports for library management
  • Collection utilization and maintenance tracking
Analytics Dashboard

User Management

Created a comprehensive user management system for both staff and library members:

  • Role-based access control for library staff
  • Digital library cards with QR code integration
  • Member profiles with borrowing history and preferences
  • Automated membership renewal and fee management
User Management Interface

Learnings & Next Steps

Key Learnings

Digital Transformation Takes Time

The transition from manual to digital systems requires careful planning and user support. Working closely with librarians helped us understand their workflows and create a system that enhanced rather than disrupted their existing processes.

Data Organization is Critical

Proper categorization and organization of library resources significantly impact user experience. A well-structured digital catalog with intuitive search capabilities dramatically improved book discovery and management.

User-Centered Automation

Automating routine tasks while maintaining user control was key. The system needed to streamline processes without removing librarians' ability to manage special cases and exceptions.

Future Opportunities

Mobile App Development

Creating a dedicated mobile app to allow students to search the catalog, reserve books, and manage their accounts on the go, enhancing accessibility and convenience.

AI-Powered Recommendations

Implementing an AI system to provide personalized book recommendations based on user reading history and preferences, helping students discover relevant resources.

Digital Resource Integration

Expanding the system to include e-books, digital journals, and online academic resources, creating a comprehensive digital library platform.

Reflection

This project demonstrated how thoughtful digital transformation can revolutionize traditional library operations. By focusing on user needs and efficiency, we created a system that not only streamlined library management but also enhanced the learning experience for students. The collaboration between designers, librarians, and students resulted in a solution that bridges the gap between traditional library services and modern digital expectations.

Explore More Projects

Library Management System

LibraryHub Management System

Designed an intuitive library management system that modernized book tracking.

View Case Study
SaaS Landing Page

AnalyticsPro Platform Launch

Created a conversion-focused landing page for a data analytics platform.

View Case Study
E-commerce App Redesign

LuxeMarket Mobile Experience

Redesigned a luxury e-commerce app to enhance product discovery.

View Case Study
Projects Expertise Experience Contact